Who We Are > Knowledge Sharing (CLICKS)

Knowledge Sharing (CLICKS)

As a part of RECLICKS, Knowledge Exchange will be conducted to enhance knowledge, technical capacity, and raise public awareness to support communities, governments, policymakers, researchers, and industrial institutions. The knowledge exchange will helping them to effectively bridge the gap between theory and practice, as well as raising public awareness. This capacity-building effort will ensure that all roles involved can fully engage in and benefit from the climate finance action.

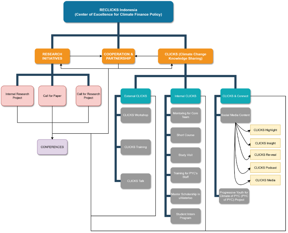
To facilitate comprehensive knowledge exchange within RECLICKS, a dedicated program called “CLICKS” (Climate Change Knowledge Sharing) has been developed. CLICKS is strategically designed to serve as an overarching framework that encompasses all knowledge-sharing initiatives within the project. This program aims to support capacity building, raise awareness, and provide essential knowledge and skills related to climate finance, sustainable project management, and technical expertise. Through CLICKS, the program aspires to empower a wide range of participants—including communities, government bodies, policymakers, researchers, and industry stakeholders—helping them to effectively contribute to and benefit from climate-focused projects.

External CLICKS

capacity-building program for stakeholders and engaged communities, encompassing training sessions, workshops, seminars, and conferences to disseminate program outcomes within RECLICKS.

Internal CLICKS

focuses on internal development, providing capacity-building opportunities for the team in program implementation, including mentoring, staff training, study visits, short courses, master’s degree scholarships, and a student internship program.

CLICKS & Connect

aims to disseminate information and knowledge to the broader public by utilizing various media channels, including digital platforms, publications, and social media.

Figure: RECLICKS Diagram with detailed CLICKS Program